Tradologie

Tradologie Provides

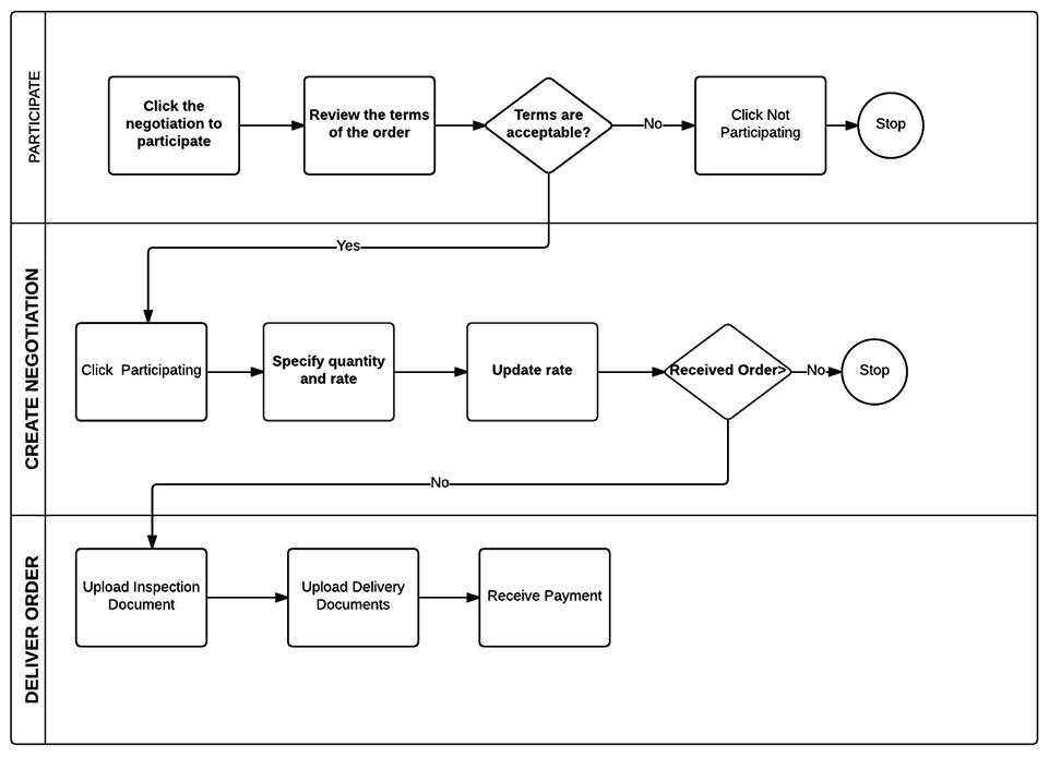
Verified, & 'Vetted' Customers

Unlike other B2B Platforms, Tradologie has a massive On-Ground Team of professionals located in 26 Countries who undertake thorough Background Check, including probing the history against dues and defaults to ensure 100% Genuine Customers.

Verified Vetted Customers

Ensured Orders

Within 1 day of getting on board with Tradologie, Sellers begin to receive orders, which are then followed by 5-15 verified enquiries every day. Tradologie also makes sure the enquiries are converted into orders the very same day.

ensured-orders

Real-Time Negotiation

Only after complete Verification Process, Tradologie allows the selected Buyers to use its Interactive User Interface to directly connect with the registered sellers for Real-Time Price Negotiation.

real-time-negotiation

Simplicity

Tradologie has a Simple Process of selling goods, consisting of Only a Few Steps, in contrast to other B2B Platforms that are deliberately Complex and Vague.

simplicity

Reverse Bidding

With the Reverse Bidding mechanism, the lowest price offered to the buyer in a particular deal shall always remain visible to all the other participating sellers registered with Tradologie. Needless to say, Sellers would always have the Option to modify their Quotes, at any time of the live negotiation.

reverse-bidding

Easy Process

Upon Mutual Agreement of the Terms, including the specifics on Cost, Quality and Quantity, both the parties may finalize the deal. Tradologie makes sure NO irrelevant and unnecessarily tiring procedures finds place in the process to burden Sellers

easy-process

Guaranteed Payment

On the following stage, Tradologie remains accountable and guarantees Payment through pre-defined channels e.g. ESCROW and LC. Definitely not like the other B2B platforms that does nothing more than product listing.

guaranteed-payment

Global Buyers

Get access to a huge Database of more than 1,65,000 READY-TO-PURCHASE Global buyers for various commodoties like Rice, Wheat, Steel from SAIL, Bearings, V-Belts, Fasteners, Raw Cotton, Pulses, Onions, Capsicum, Cashew Nuts, Sugar, Edible Oils, Cement, Construction Materials, and Plywood etc., each of whom has massive Distribution Channels to add on more weight in addition to their required quantity, only on Tradologie.com.

global-buyers

Assured Orders

Get Unlimited Assured Orders Without Even A Single Email or Phone Call! - Plus, all these orders are thoroughly Filtered and Verified via Manual/Automated means in order to preserve Relevant and Consistent supply of actual Orders to Registered Sellers.

assured-orders

Payment Assurance

Tradologie gives 100% Payment Assurance because of the strategically implemented payment channels, i.e. ESCROW and LC. Through these implementations, Tradologie guarantees payments right on Time.

payment-assurance

Decision Makers

Deal directly with the Decision Makers. Tradologie profoundly understands the importance, which is why Tradologie makes sure all the registered sellers are strictly contacted by the actual Decision Makers of the enquiring party only.

decision-makers

E-Brochures

We showcase registered sellers to the world through a number of Immensely Informative E-Brochures and Advertisement materials exclusively developed for businesses.

e-brochures

Digital Marketing

An official Microsite to set the registered sellers' Strengths out in the open, developed & managed entirely by Tradologie. Tradologie would incur you Zero Digital Marketing Cost and worries, because it specializes in creating Digital Presence and allocating Manpower.

digital-marketing

Advertisement

Advertisement & PR activities, Market Research, and Customer Education drives initiated on fixed intervals.

advertisement

Boost Your Sales 10x

Tradologie helps increase Export Businesses up to whopping 10 Times, both in terms of Quantity of confirmed orders and Rapidity of the entire process.

boost-your-sales

24x7 Support

From enquiry to delivery, Tradologie's dedicated sellers Support Team is eager to assist in every step and aspect of the trading business, on a 24/7 basis.

sell-support

One Shackle Less

Not only ensured Orders, Tradologie also shoulders all the follow-up needs of a finalized deal so that Sellers could only occupy themselves with the things they are supposed to.

one-shackle-less

Instant Payment

Bye-bye Credit. Tradologie ensures the Sellers securely receive their Payments straight upon Delivery. No Questions Asked, No Requests Made.

instant-payment

Market Analysis

Tradologie constantly empowers Sellers with wide Market Research, Price Discovery and latest Market intelligence. And above all, extensive Digital Marketing Support from the day they are on board. Therefore, if you are new to Rice and Construction Business, Tradologie would be the best option to begin with.

market-analysis

Plan B

Besides Trade and Payment Assurance, Tradologie also offers Performance Guarantee in case of unforeseeable contingencies. Tradologie would always have a Plan.

sell-plan-b

Privacy

Throughout the process, Seller's identity is preserved from other contenders. The lowest bid disclosed to Participating Sellers during a Live Negotiation would never have a name. By doing this, Tradologie ensures the Transparency along with Privacy.

sell-privacy

No Fake & Unverified Queries

Tradologie helps increase Export Businesses up to whopping 10 Times, both in terms of Quantity of confirmed orders and Rapidity of the entire process.

No Fake & Unverified Queries

Be Found

Forget about the setbacks of marketing your products and generating sales. With more than 1,65,000 Daily Buyers in Agri and Construction Materials, your prospective Customers would always know about your Products and Services through Tradologie's expert Digital Marketing solutions.

Be Found

Value of Time

Not only ensured Orders, Tradologie also shoulders all the follow-up needs of a finalized deal so that Sellers could only occupy themselves with the things they are supposed to.

Value of Time

Marketing

In the cost and efforts of hiring a Digital Marketing team for a month, Tradologie can help sellers establish their Brand and Products Sales reach new heights. Tradologie embodies a robust in-house Digital Marketing team to showcase you to the world.

Marketing

Payment Guarantee

Gone are the days when Payments were not assured even after flawless delivery of goods. With Tradologie Payments are Now 100% Assured. Tradologie makes use of most reliable Payment channels, i.e. ESCROW and LC for enabling trade. Your due shall always go straight in your Bank Account on time.

Payment Guarantee

Insurance

Do you have a bad experience of last-minute defaulting buyers in your Trade? Did you have to shoulder the expenses of failed order? Not anymore! Tradologie charges Performance Guarantee from buyers as an insurance for Sellers.

Insurance

Simple Trade Policy

Unlike other B2B Trading Platforms, Tradologie has a Simple and Rigid Trade Policy to save you from the worries of Compliance issues as well as unnecessary changes in code & conducts which only incurs extra charges and efforts. On Tradologie, worries are always at bay.

Simple Trade Policy

Convenience

Tradologie has successful been able to establish an environment of Assurance and Convenience.

Convenience

Consistency

Tradologie maintains a flow, whether it is the Number of Assured Orders or its engagement in providing you the best possibilities. Tradologie is the synonym of Consistency in your Trading Business.

Consistency

The Medium

Tradologie has become the ideal Medium for Buyers and Sellers for a Smooth Exchange of Commodities and Trading experience, Globally!

The Medium

The Bridge

Tradologie has Bridged The Gap between the transacting parties Situated Geographically diversified locations and made trade Accessible from the Grassroots Level.

The Bridge

Affordability

Tradologie has not only made Trade extensively Accessible but also Affordable. Through Tradologie's initiative of reducing procurement costs and minimizing complexity and division of channels, primarily to incur profits to the Sellers who made market Globalization possible.

Affordability

Set Things Right!

Tradologie has aimed and successfully accomplished setting up things right. Tradologie did that by simply ensuring that the payment goes straight into the hands of the Sellers without any compromise. No more middle-man to pocket our Seller's profits.

Set Things Right

Pro-Seller

We are by far the greatest b2b e-commerce solution that has equated the priority of sellers with buyers. Tradologie is just as pro-seller as it is a pro-buyer platform.

Pro-Seller
 
 

Subscription Plans

Select a suitable plan to enjoy benefits like no other platform

We Make Sense We Are Efficient We Offer Sensible Pricing

INR 1,55,760

(For 12 Months)
  • Feature
  • check mark icon 12 Months Duration
  • check mark icon Unlimited Participation In Negotiations
  • check mark icon Custom Website
  • check mark icon 4 Mailer Per Quarter for Digital Promotion
  • check mark icon Level 1 Listing Priority
  • check mark icon Vendor List, Product List & Segment Page
  • check mark icon Brand Promotion Free on Website & Social Media Page
  • check mark icon Co Branding at Trade Shows is Free
  • check mark icon Verified Icon
  • check mark icon Personalized Support

USD 2000

(For 6 Months)
  • Feature
  • check mark icon 6 Months Duration
  • check mark icon Unlimited Participation In Negotiations
  • check mark icon Template Website
  • check mark icon 1 Mailer Per Month for Digital Promotion
  • check mark icon Level 2 Listing Priority
  • check mark icon Vendor List & Product List
  • check mark icon Brand Promotion Free On Website
  • check mark icon Co Branding at Trade Shows at Concessional Rates
  • check mark icon Verified Icon
  • check mark icon Hotline Support

USD 2500

(For 12 Months)
  • Feature
  • check mark icon 12 Months Duration
  • check mark icon Unlimited Participation In Negotiations
  • check mark icon Custom Website
  • check mark icon 4 Mailer Per Quarter for Digital Promotion
  • check mark icon Level 1 Listing Priority
  • check mark icon Vendor List, Product List & Segment Page
  • check mark icon Brand Promotion Free on Website & Social Media Page
  • check mark icon Co Branding at Trade Shows is Free
  • check mark icon Verified Icon
  • check mark icon Personalized Support

Already have membership?

Sign In
 
 

Value Added Services

Custom Website in Additional Language with URL, www.tradologie.com/lp/CompanyName

Language: Arabic & French

INR 10,000+GST Per Language

 
 

Thanks to tradologie.com we are able to penetrate to the new rice buyers. We are getting daily enquiry from Tradologie.com and our business has really flourished in India. The best part is we get payments right on time.

Vice President Sales

Olam Thailand

We want to give big thumps up to the entire team of Tradologie.com. They have really helped us in getting new clients daily and they have spent their own budget in promoting my business through different digital marketing channels.

Sales Manager

Ai Maha

The one thing that we like most about the Tradologie platform is their timely payment system. They exactly do what they promise and you always get your payments right on time for every sell you make through Tradologie platform.

Senior Manager

Longulf

We are receiving additional market visibility thanks to tradologie.com. They have a dedicated digital marketing team and budget to promote their sellers business. I want to give a big thumps up to the tradologie team.

VP - Marketing

Veer Overseas

We would like to recommend tradologie.com to all big rice sellers. They are highly professional and provide an amazing opportunity to target the new customers. We are selling rice daily through Tradologie platform.

Vice President Sales

Sukhbir Agro

Tradologie.com delivers what they promise. We are getting new customers and timely payment from tradologie.com. Their dedicated digital marketing campaign is helping our business with extra visibility and new customers.

Sales Manager

Olam

We are getting new clients daily through tradologie.com for the selling of TMT Saria. Their digital marketing campaigns are highly effective and they dive deep to get the new clients daily for us.

Vice President Sales

Stelmax

A big kudos to the tradologie team for giving us new inquires and clients from the new places. They are also highly professional in payment and always make payment right on time without any types of delay.

Sales Manager

Rathi Imperium

We want to say thank you to tradologie team for the additional visibility of our brand. They run dedicated campaigns to promote the business of their sellers and that is something very unique and effective.

Senior Manager

Deepak

Tradologie team is high professional and promotes your brands to the new customers. Thank you for giving us new customers daily.

President Asia Pacific

Kvs Premier

When it comes to construction materials bulk selling opportunity, tradologie.com is the only platform that comes to our mind.

Vice President Sales

Gk Tmt

We are selling bulk TMT saria daily through tradologie.com . Thank you for providing us this opportunity and keep it up the good work.

Sales Manager

Metro Tmt Saria

A big thank you to team tradologie for helping us to penetrate to the new customers. We are getting over 1 lakhs cement bags inquiries per month through Tradologie.

Vice President Sales

UltraTech Cement

We want to tell big thank you to Tradologie for the additional visibility of our brand and providing new customers daily with the payment guarantee.

Sales Manager

Wonder Cement

Tradologie platform is extremely easy to use for the sellers and they help sellers tap new customers with amazing digital marketing campaigns.

Senior Manager

Lafarge Cement

Dedication, commitment and professionalism are few words to explain the work ethics of Tradologie. They are highly experienced and expert in boosting your product sell.

President Asia Pacific

Shree Cement

We are selling around 20,000 cement bags per day through Tradologie platform. Their dedicated digital marketing campaign is also helping us in more brand visibility.

Vice President Sales

Jk Lakshmi Cement

I want to give big kudos to the Tradologie team for connecting us directly with the bulk cement buyers. I would highly recommend them to all the cement manufacturers.

Sales Manager

Nirmax Cement

Plywood business is one of the most competitive businesses in India and by doing the partnership with the Tradologie.com we have boosted our plywood sales in a big way.

Vice President Sales

Greenply

A big Kudos to the plywood team for constantly providing us opportunities to sell our plywood in bulk directly to our valuable customers.

Sales Manager

Centuryply

We have never faced any payment related issue with Tradologie. We have always received payment right on time for the bulk orders. We will highly recommend them.

Senior Manager

Bhutan Tuff

Tradologie is the most reliable platform for the sellers. You get bulk orders directly from buyers removing any middle man. It helps us in passing all the benefit to our valuable customers directly.

President Asia Pacific

Sonear

It is time for all the big manufacturers to shift to the Tradologie platform. They have really helped us in more brand visibility and sell. Thank you.

Vice President Sales

Merino

Good work by the team Tradologie. They are highly professional and highly reliable in providing you bulk orders directly from customers.

Sales Manager

Galaxy