Sell on Tradologie|A Guideance for sellers for participating in Negotiation

SELL ON TRADOLOGIE

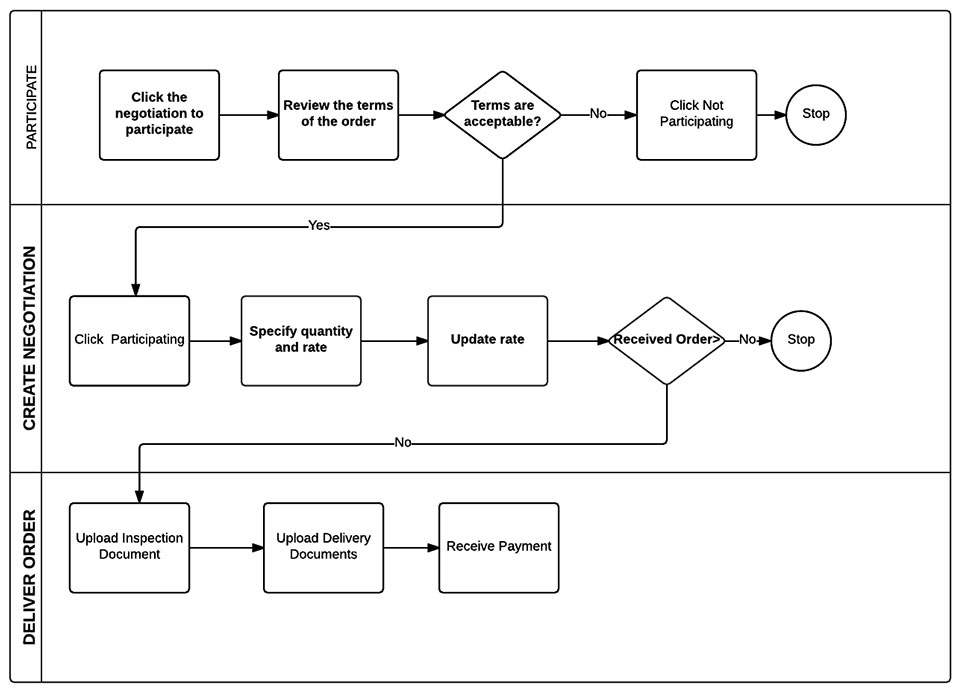
STEPS FOR PARTICIPATING IN NEGOTIATION

  • Log in to the Seller module using your user ID and password.
  • On the home page, you will see the number of negotiations for which the buyer has selected your company. Click Negotiations in the left panel.
  • The Negotiation tab is displayed. Click the negotiation that you want to participate in.
  • All details of the order are displayed, including the Enquiry charges. If you agree with the terms of the negotiation, click Participating.
  • The page that is displayed shows the time remaining for the negotiation. If the negotiation session has started, it will show the duration for which the negotiation session will remain open.
  • Specify the quantity that you would like to deliver.
  • Specify the rate for which you want to sell the item and click Update.
  • The rate that you entered is displayed and also the lowest rate quoted so far. This information gets updated if someone changes the rate. Note that the rate cannot be increased. You can only quote a lower rate from the one that you have quoted.
  • Once you the negotiation session is complete, you will get to see if you have been selected by the buyer for the order. Click Negotiation in the left panel. If the order has been allotted to you, the link View Order will be present in the Order Status column.
  • In the page that is displayed, the details of the order including the quantity allotted to you are displayed. This quantity will be equal or more than the minimum quantity you specified at the time of creating the negotiation.
  • Click Next to accept the order.
  • Once the buyer uploads the PO, you will be notified on your page. You need to click Accept PO to proceed.
  • Once the buyer uploads the payment details, you can view it. If there are any queries, you can contact the Helpdesk.
  • After the inspection agency checks and approves the goods and provides the approval document, you need to upload the inspection document. The buyer will need to accept this document.
  • When the goods are ready to delivered, upload the delivery documents such as Invoice and Bill of Lading. The buyer will accept these documents when the goods are delivered.
  • The payment will be released when the status changes to Order Completed.
  • sellon
simple close
I am * Seller Buyer
Name *
Email
Select Country *
Mobile Number *
Select Commodity